合同履约评价考核细则
(办公耗材配送;办公设施设备维护、维修、紧急采购)
第一章 总 则
第一条 为确保成都空港兴城投资集团有限公司(以下简称“集团公司”)对外签订的办公耗材配送类和办公设施设备维护、维修、紧急采购类合同有效履行,提高第三方办公耗材配送和办公设施设备维护、维修、紧急采购供应商履约质量、提高工作效率, 根据《合同履约评价管理办法》(下称:管理办法)制定本细则。
第二条 本细则适用于全集团范围(含下属公司)的办公耗材类和办公设施设备维护、维修、紧急采购类合同, 第三方办公耗材配送和办公设施设备维护、维修、紧急采购供应商的履约情况为本细则的评价对象。
第二章 评价内容
第三条 对办公耗材配送和办公设施设备维护、维修、紧急采购供应商的一般评价要求:
(一) 严格按照国家、省市、行业、部门的有关法律、法 规、制度规定以及有关执业道德规范的要求, 遵循诚实信用的原则完成办公耗材配送和办公设施设备维护、维修、紧急采购工作;
(二) 组建项目团队, 任命技术负责人与综合管理中心搭建工作联系, 并安排专业技术人员承担维修、维护、配送工作;
(三) 服务期间未经采购方允许不得将办公设备带离采购方办公室进行维修;
(四)维修、维护过程根据采购方需求尽最大努力保证采购方数据的完整性;
(五)接受日常管理、监督检查及考核;
(六)服务过程中发现问题, 及时向采购方报告,不得隐瞒不报、徇私舞弊。
第四条 合同履约评价满分为100分。结合管理办法要求,分阶段开展合同履约评价工作,分为:
(一)年度评价,即以每个自然年为一周期,对当年完成履行或正在履行的供应商进行评价,评价结果为当年节点履约评价的算数平均值。若该供应商同实施单位签订多个项目服务合同,则年度履约评价结果为该供应商全部项目的算术平均值。
(二)单项评价,即单个合同执行完毕后,对供应商的合同履约情况作出的最终总体评价,完成单项履约考核表。
(1)办公耗材配送项目从配送及时性(总分 30 分)、产品质量(总分 30 分)、产品种类及完整性(总分 30 分)、服务态度(总分 10 分)四个方面进行评价;
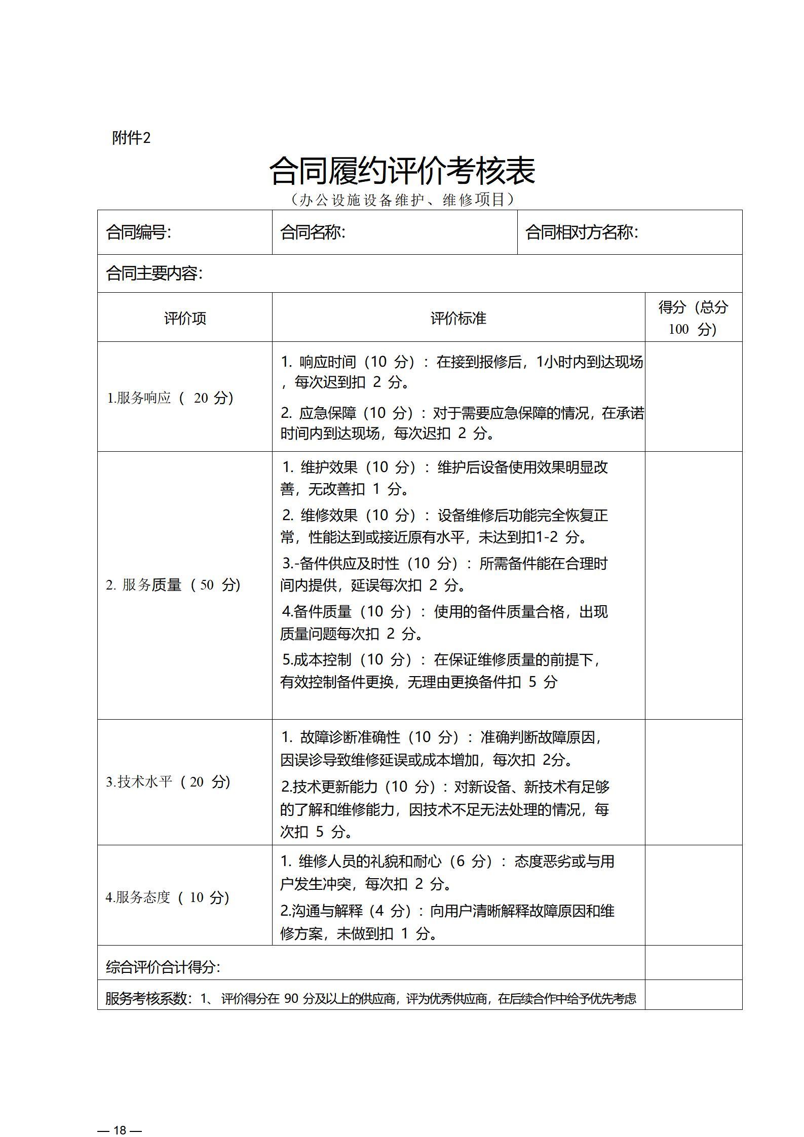
(2) 办公设施设备维护、维修项目从服务响应( 20 分)、服务质量( 50 分)、技术水平( 20 分)、服务态度( 10 分) 四个方面进行评价;
(3)紧急采购项目从响应速度( 30 分)、供货及时性( 30分)、产品质量( 20 分)、服务态度( 10 分)四个方面进行评价。
(三)集团公司及下属二级公司的办公耗材配送和办公设施设备维护、维修、紧急采购由集团公司综合管理中心统一负责。综合管理中心执行实施单位及品目牵头部门职责,办公耗材配送和办公设施设备维护、维修、紧急采购由综合管理中心单独评价具体评价标准详见合同履约评价表(附件 1 、2、3 )。若有实施单位非综合管理中心的,则履约评价总分由实施单位分值*80%+综合管理中心打分*20%构成。
(四)单项评价履约考核不及格的,履约限制期为6个月。
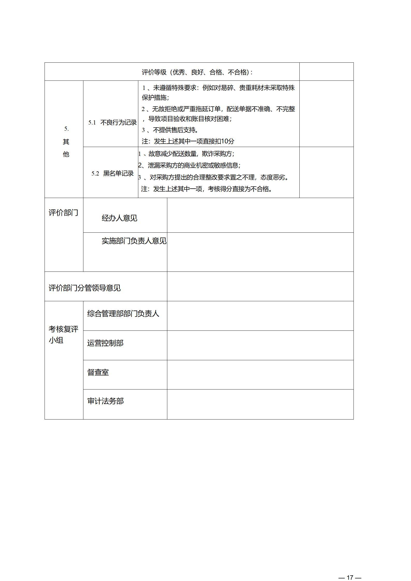
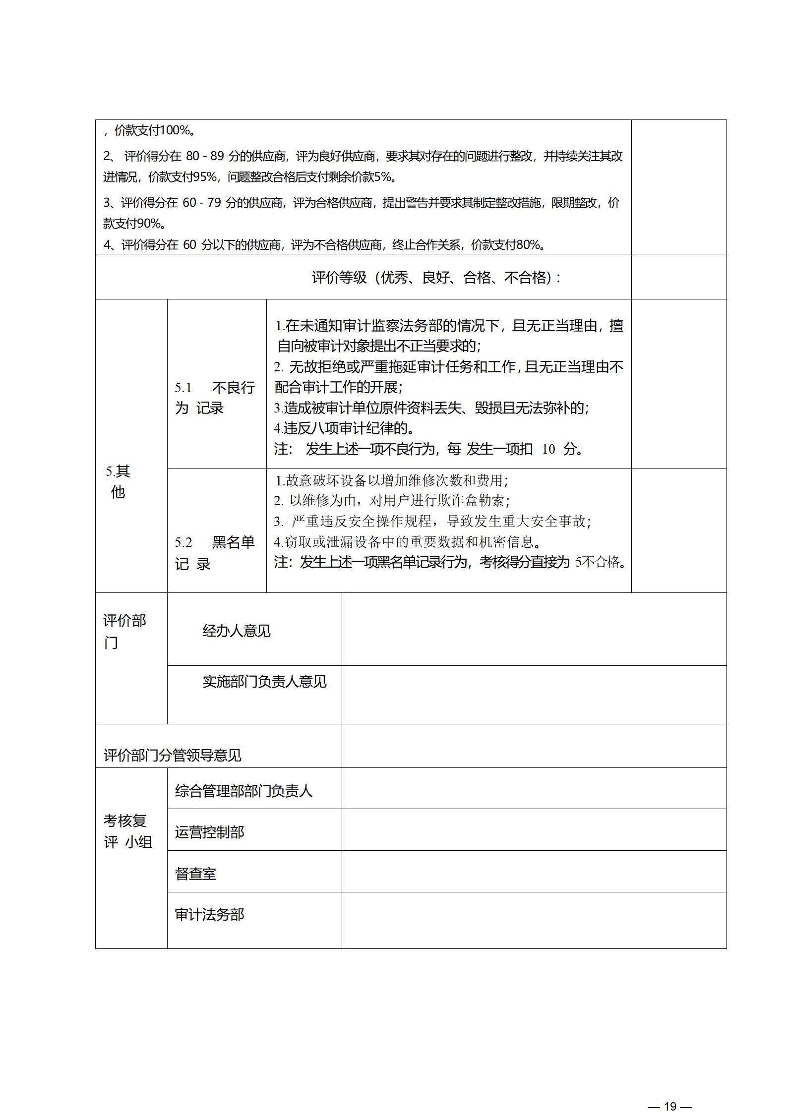
第五条 对无故拒绝或严重拖延配送任务, 无正当理由不配合配送、维修、维护工作的开展等行为, 纳入不良行为记录, 该合同履约情况直接判定为不合格; 对违反国家、行业、公司法规制度或违反职业道德等行为, 纳入黑名单记录, 该合同履约情况直接判定为不合格, 公司有权解除合同。具体详见附件1-4履约评价表及负面行为清单。
第三章 评价结果运用
第六条 各品类的履约评价表应作为相应品类合同的附件,履约评价结果与价款支付密切挂钩,根据供应商的履约评价结果对合同结算价进行调整。
(一) 评价得分在 90 分及以上的供应商,评为优秀供应商,在后续合作中给予优先考虑,价款支付100%。
(二) 评价得分在 80 - 89 分的供应商,评为良好供应商,要求其对存在的问题进行整改,并持续关注其改进情况,价款支付95%,问题整改合格后支付剩余价款5%。
(三)评价得分在 60 - 79 分的供应商,评为合格供应商,提出警告并要求其制定整改措施,限期整改,价款支付90%。
(四) 评价得分在 60 分以下的供应商,评为不合格供应商,终止合作关系,价款支付80%。
第四章 附则
第七条 本细则由综合管理中心负责解释。
第八条 本细则作为《合同履约评价管理办法》的一部分,与《合同履约评价管理办法》同步实施、 废止。在实施期间, 国家、省、市、区有新规定的,从其规定。如《合同履约评价管理办法》修改,本细则相应修改。








扫一扫在手机打开当前页
下一篇:合同履约评价细则(安全飞行检查)
上一篇:合同履约评价管理办法